The first definitive link between African ancestry and the TNBC
LANDMARK Publication
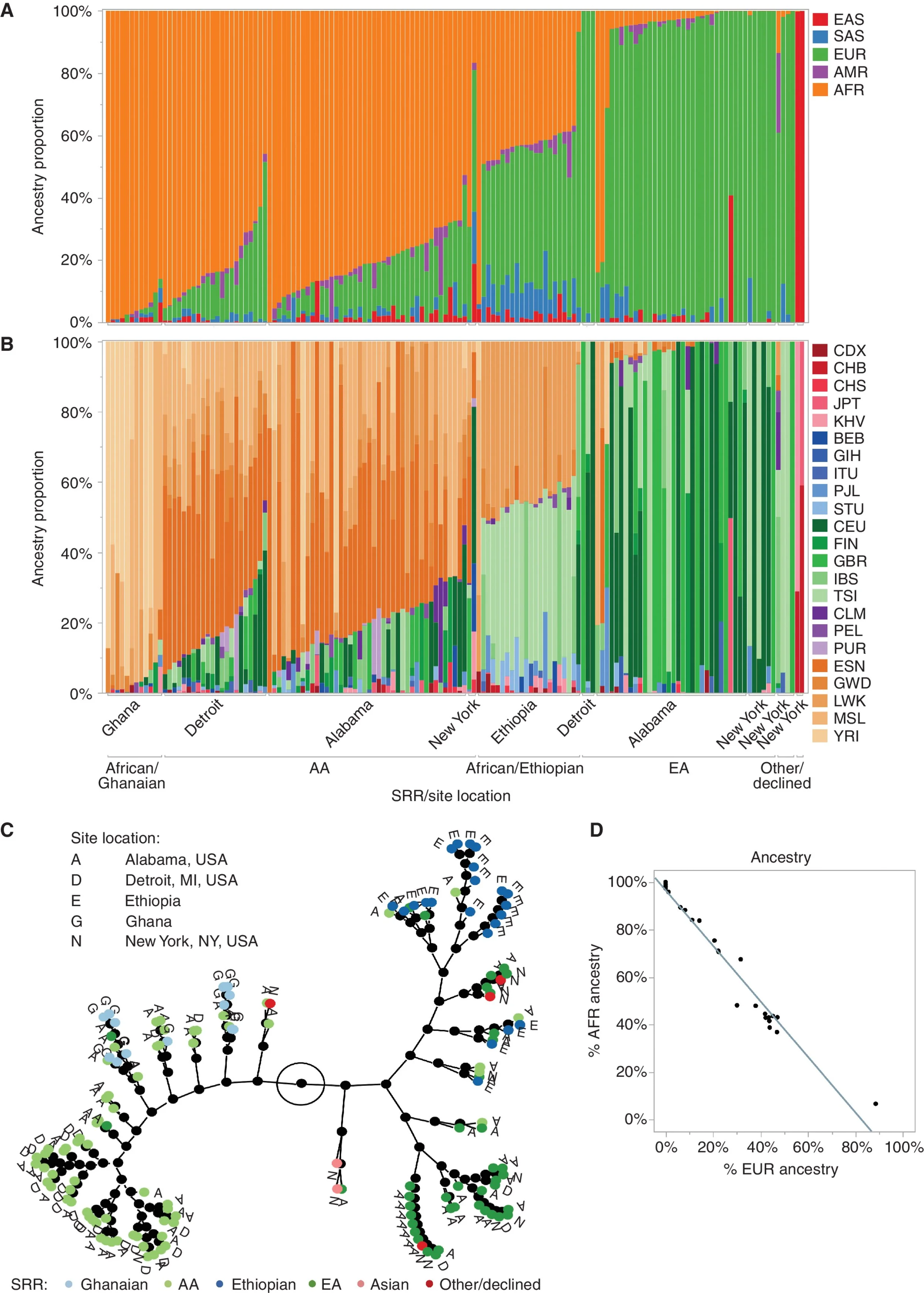
Women of sub-Saharan African descent have disproportionately higher incidence of triple-negative breast cancer (TNBC) and TNBC-specific mortality across all populations. Population studies show racial differences in TNBC biology, including higher prevalence of basal-like and quadruple-negative subtypes in African Americans (AA). However, previous investigations relied on self-reported race (SRR) of primarily U.S. populations. Due to heterogeneous genetic admixture and biological consequences of social determinants, the true association of African ancestry with TNBC biology is unclear. To address this, we conducted RNA sequencing on an international cohort of AAs, as well as West and East Africans with TNBC. Using comprehensive genetic ancestry estimation in this African-enriched cohort, we found expression of 613 genes associated with African ancestry and 2,000+ associated with regional African ancestry. A subset of African-associated genes also showed differences in normal breast tissue. Pathway enrichment and deconvolution of tumor cellular composition revealed that tumor-associated immunologic profiles are distinct in patients of African descent.
Our comprehensive ancestry quantification process revealed that ancestry-associated gene expression profiles in TNBC include population-level distinctions in immunologic landscapes. These differences may explain some differences in race-group clinical outcomes. This study shows the first definitive link between African ancestry and the TNBC immunologic landscape, from an African-enriched international multiethnic cohort.
The African cluster separated into two subnodes, but the divergence was largely driven by an upregulated gene signature found among AA and not seen among our African patients. We hypothesized that this signature represents distinct environmental influences that are unique to AA patients. Strikingly, signature pathway analyses determined that several known canonical pathways were enriched in AAs compared with Ghanaians and Ethiopians (P < 0.05), including several related to comorbidities that may reflect unknown comorbidity health status in our patient cohort.
“Quadruple negative” breast cancers in African American women ….
Subtypes of TNBC could make all the difference in outcomes
MicroRNA profiling of novel African American and Caucasian Prostate Cancer cell lines …
Epigenetic changes have cascading impact on gene networks and are modifiable by environmental cues